Онлайн-заявка
Онлайн-заявка
на создание и настройку AMP-письма
Онлайн-заявка
на мультиканальный CRM-маркетинг
Обсудим задачи?
найдём способ достичь ваших целей
Онлайн-заявка
на стратегию и аудит
Онлайн-заявка
на дизайн и верстку писем

Email-маркетинг для сервиса инклюзивного туризма

Как через рассылки привлечь отели к сотрудничеству?
Open Rate – процент открытий
Click Rate – процент кликов
запросов на сотрудничество
Клиент
AccessTravels — сервис инклюзивного туризма. На сайте собрана информация о направлениях и отелях, доступных для путешественников с особыми потребностями. Также есть блог, где пользователи рассказывают о поездках в другие города и страны.
Клиент вручную отправлял отелям письма от лица представителя сервиса, где спрашивал, есть ли в данном отеле доступные варианты проживания для группы людей с ограниченными возможностями. Коммуникация велась только по почте.




Упаковать продукт: создать лендинги и письма для англо- и русскоязычной аудитории. Запустить email-маркетинг. Привлечь к сотрудничеству отели, в которых есть условия для проживания людей с особыми потребностями: родителей с колясками, пожилых, колясочников и т. д.
Задачи
Создать лендинги с формами подписки, чтобы собирать контакты представителей отелей.
Подготовить Гугл-форму с вопросами для отельеров.
Продумать, составить и запустить серию писем на русском и английском языках.
Замотивировать потенциальных партнёров заполнить форму с вопросами о доступности отелей и, таким образом, получить максимум заявок.

Реализация

Разработали мастер-шаблон письма
Ранее клиент отправлял эмоциональные сообщения. Мы предложили протестировать официальный формат подачи. По нашей гипотезе, рассылки в официально-деловом стиле могли получить бóльший отклик.

Мы запустили А/В-тест — разделили базу контактов на две части и отправили сегментам разные письма с одинаковыми темами.

В официально-деловом стиле от лица Валентины, представительницы сервиса:

За основу взяли письмо, написанное клиентом ранее, но «подсушили» его.

Эмоциональный с историей от лица Дамира, основателя платформы:
Здесь также учли готовое сообщение, но практически полностью его переписали. В эмоциональных письмах важно не перестараться, чтобы пользователи не восприняли отправителя как очередного спамера-попрошайку. Мы стремились составить текст, который оставит хорошее впечатление и вызовет интерес. Получатели должны думать примерно так: «Полезный сервис, партнёрство с ним может быть выгодным». И ни в коем случае не «О, боги, очередные спамеры».
Подготовили технический запуск
Верифицировали домен, настроили постмастера, разбили базу на две основные части (русскоязычные и англоязычные отельеры) и провалидировали её. До валидации база включала 111 тысяч контактов, после — около 60 тысяч.
Разработали схему рассылок
Подготовили десять писем для пользователей, подписавшихся на рассылку. Составили сценарии по событиям «Заполнил форму RU» и «Заполнил форму ENG».
Человек, заполнивший форму, получал письмо с подтверждением. Он соглашался получать рассылки, и через пять минут ему приходило сообщение с благодарностью и анонсом тем, которые будут раскрыты в следующих рассылках.
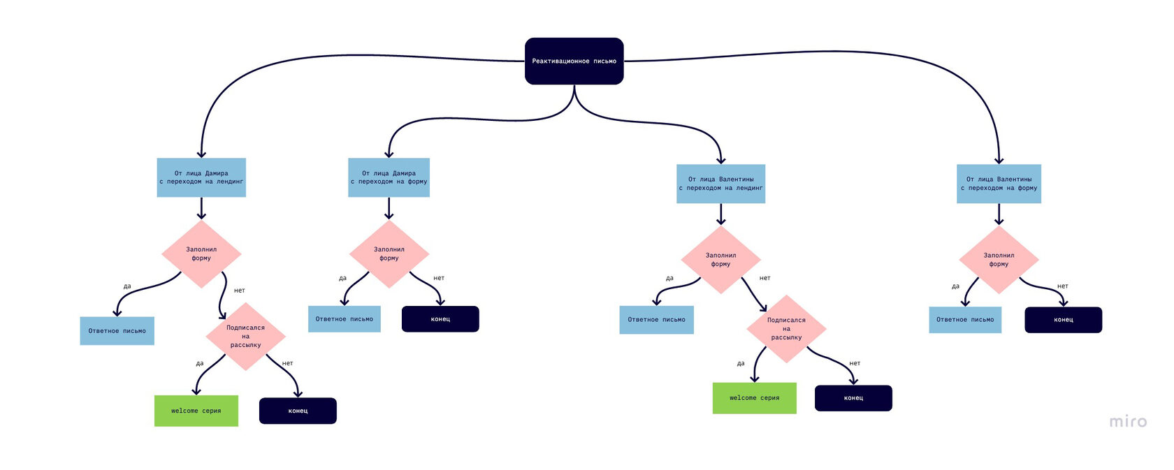
Схема реактивации
Цепочка прогрева
Схема прогрева домена
1. Письмо-подтверждение
2. Благодарность за подписку
Версия на русском
Версия на английском
3. Обзор туристического рынка
4. Выбор доступной среды
5. Кто с нами в Европе?
6. Кто с нами в России?
7. Кто с нами на Ближнем Востоке?
8. Наши гиды
9. История путешественника
10. История путешественника
Однако не обошлось и без проблем. На открытия и клики повлияли два нюанса, которых мы не учли:

  1. Местные национальные праздники. Так, отправили рассылки по отелям в США в День благодарения. Логично, что в этот день никто не работает. Итог — минимум откликов. Потому через несколько дней мы дослали первое письмо по тем, кто не открыл.
  2. Пандемия никуда не делась. Из-за неё одни отели закрыты, другие работают с ограничениями. Например, вот ответ от представителя гостиницы в Таиланде:

«There is nothing now in Phuket for people to come to. Come back to me in 3−5 years, when maybe Phuket has started to rebuild.»


Перевод: «Сейчас на Пхукете нет ничего, куда можно было бы приехать. Свяжитесь со мной через 3−5 лет, когда, может быть, Пхукет уже начнет отстраиваться.»

Составили ответное письмо по виджету
Отельеры, заполнившие форму заявки, получают сообщение с предложением установить виджет Hotel Accessibility and Safety. С его помощью путешественникам с особыми потребностями проще взаимодействовать с сайтом отеля.


Запустили серию с прогревом базы
Бóльшая часть базы состояла из корпоративных адресов. Хотя у них нет общего спам-фильтра, как у Mail.ru, Google или Яндекса, реакция подписчиков на письма влияет на репутацию IP и, следовательно, на доставляемость сообщений. Платформа для рассылок (в нашем случае это eSputnik) строго отслеживает, нет ли нарушений. Потому даже в В2 В важно делать прогрев, прежде чем запускать email-рассылки.

Вот как мы в первом письме напоминали пользователям, что они подписались на рассылки AccessTravels:

«Вы получили это письмо, потому что подписались на рассылку официального партнера Access Travels, крупнейшего агрегатора отелей и туристических активностей»




Разработали посадочные страницы для лидогенерации
Подготовили лендинги на Тильде для русско- и англоязычных пользователей: club.accesstravel.com

Добавили две формы подписки: статичную и динамичную. Данные автоматически попадали в разные списки контактов в зависимости от того, какую форму (на русском или английском) заполнил конкретный пользователь.

Статичную форму подписки расположили внизу лендинга. Динамичная появляется через десять секунд после того, как человек открыл страницу.

Статичная форма подписки
Поп-ап
Автоматизировали передачу данных
Сначала связали лендинги с таблицами Google, чтобы собирать контакты из форм подписки. Затем через Zapier настроили передачу данных в eSputnik.

Итог А/Б-теста
А/В-тестирование показало, что англо- и русскоязычной аудитории больше понравилось письмо в официально-деловом стиле. Переходы и открытия оказались выше, хотя у эмоционального сообщения тема была такой же. Возможно, на результат повлияло имя отправителя. Но это только наши предположения :)

Англоязычная база

Русскоязычная база
Далее, мы запустили прогрев по Gmail и Yahoo. Отправили только «победившие» письма.

среднее по gmail и yahoo OR 35,7% и CTR 5%
Через пару дней отправили ту же рассылку с другой темой тем, кто не открыл первое сообщение.
Ещё через десять дней отправили по всей базе дополнительное письмо из серии для тех, кто подписался.

Хотите запустить новый канал?

Результаты проекта
Прогреть базу контактов, привлечь новых подписчиков? Увеличить количество открытий, кликов и продаж из писем? Поможем. Свяжитесь с нами по телефону 8 (800) 600-48-37 или напишите на info@sxema.agency. Составим стратегию email-маркетинга и расскажем, как её реализовать. Или возьмём запуск на себя.
Open Rate – процент открытий
Click Rate – процент кликов
запросов на сотрудничество
Заполнили форму:

• в русскоязычной базе: 3 человека

• в англоязычной базе: 99 человек
На рассылки подписались:

• в русскоязычной базе: 3 человека

• в англоязычной базе: 32 человека
• на почту поступило более 500 ответов от отельеров, заинтересованных в сотрудничестве.


С клиентом договорились повторно запустить рассылки через полгода или когда люди снова смогут путешествовать без ограничений. Рассчитываем на ещё большее количество откликов.